elementname
本科专业-焊接技术与工程专业(2024版)-材料科学与工程学院
当前位置: 首页 > 本科生培养 > 培养方案 > 正文
本科专业-焊接技术与工程专业(2024版)
 

焊接技术与工程 专业人才培养方案

执行学院: 材料科学与工程 2024年入学适用     年制本科生

一、专业介绍

焊接技术与工程专业面向先进装备制造业和适应新时代人才发展的需求,旨在培养具有优秀专业素养和工程实践创新型技术人才。本专业拥有国际焊接工程师(IWE)培训资质,并将国际焊接工程师教育理念深度融入培养体系,以扎实的焊接理论和专业技术为基础,注重先进焊接工艺与装备设计、焊接材料选配与开发、焊接质量检验与评价等焊接专业知识和技能的培养,重点开展焊接工程实践和创新能力的训练,形成了基于“国际焊接工程师+机器人焊接工艺师”双认证的焊接工程师培养模式,为航空航天、轨道交通、海洋工程、能源开发、电子技术等现代装备制造领域培养高水平焊接工程技术人才。

二、培养目标

本专业旨在培养德、智、体、美、劳全面发展,具备焊接技术与工程领域的基本理论、基本知识和基本技能,能够在航空航天、轨道交通、海洋工程、能源开发、电子技术行业,从事焊接工艺设计、焊接结构设计、焊接设备制造与维护、焊接质量检验与控制、焊接生产组织与管理等方面工作的高级工程技术人才。特别强调学生的创新精神和实践能力,以适应新时代制造业转型升级的需求。

目标 1具备工程师的基本素质和社会责任感,在工程实践中能够综合考虑安全、法律、环境与可持续发展等因素影响,遵守职业规范和职业操守。

目标 2具备焊接工程师的能力与水平,可以针对焊接领域的复杂工程问题开展焊接工艺设计与优化、焊接装备设计、焊接质量检测与控制、焊接生产组织与管理等工作,具有一定的创新精神,能够成为焊接生产中的技术骨干。

目标3:能够在专业实践和多学科背景下的团队中展现独立工作、团结协作和组织领导能力,能主动地适应社会发展和环境变化,具有国际视野、良好的沟通交流和工程项目管理能力。

目标4:具有终身学习意识,提高再学习能力,能通过继续教育或其它途径不断更新知识、提升能力,持续跟踪和了解本专业领域的新知识、新技术、新产品、新标准规范,并将其应用于专业实践中。

三、毕业要求

通过本专业学习,学生在毕业时应该具备以下能力:

1. 工程知识:能够将数学、物理、化学、力学、电工电子、机械基础、材料科学和焊接专业知识用于解决焊接领域复杂工程问题。

1.1掌握数学知识,具有较强的数学计算能力,并能够将其应用于焊接领域工程问题的表述和分析。

1.2掌握物理、化学等方面的自然科学基础理论和知识,并能够将其用于分析和求解焊接领域复杂工程问题。

1.3掌握电工电子、机械、力学、材料等工程技术知识,并能够将其用于解决焊接领域复杂工程问题。

1.4掌握焊接专业的基础理论和知识,能够综合运用数学、自然科学、工程基础和专业知识分析和解决焊接结构设计分析、焊接工艺与装备设计等方面复杂工程问题。

2. 问题分析:能够应用数学、物理、化学、力学、电工电子、机械、材料科学的基本原理,识别、表达、并通过文献研究分析焊接工程问题,以获得有效结论。

2.1 能够运用数学、自然科学和工程科学的基本原理,结合焊接技术与工程的基本原理和专业知识,对复杂焊接工程问题进行识别、表达、解释和预测。

2.2 能够基于焊接零件的材料、结构、焊接工艺与装备、服役条件等对焊接质量的影响和相关文献研究,分析和判断复杂工程问题的影响因素或关键环节。

3. 设计/开发解决方案:能够设计针对焊接领域复杂工程问题的解决方案,设计满足特定零件焊接制造需求的工艺、装备和生产流程,并能够在设计环节中体现创新意识,考虑社会、健康、安全、法律、文化以及环境等因素。

3.1掌握合理设计解决方案的基础知识,能够提出并设计针对焊接工艺实施、焊接装备设计与开发、焊件质量控制等复杂工程问题的解决方案。

3.2能够基于焊接结构的特点、材料的焊接特性、产品的性能和质量要求、行业标准与规定、生产条件等基本要素,设计和开发满足特定需求的焊接工艺及焊接装备。

3.3能够在焊接工艺设计、焊接材料选用、焊接装备设计开发、焊接生产组织与管理等环节体现创新意识,并能充分考虑社会、健康、安全、法律、文化以及环境等因素。

4. 研究:能够基于焊接专业基本原理并采用工程科学的第一性原理对焊接工程复杂问题进行研究,包括研究方案的制定、实验的设计与实施、数据的处理与分析,并通过信息综合得到合理有效的结论。

4.1 掌握科学的研究方法,能够基于焊接专业的基本原理和工程科学的第一性原理,通过比较分析制定针对复杂焊接工程问题的研究方案。

4.2 能够根据研究方案和实验设计的基本原理与方法设计实验方案,并完成相关的焊接工艺实施、数据采集与处理。

4.3 能够基于焊接专业的基本原理和科学方法,准确分析实验结果,通过信息综合得到合理有效的结论。

5. 使用现代工具:能够针对焊接领域复杂工程问题,选择与使用恰当的技术、资源、现代工程工具和信息技术工具,并能够理解其局限性。

5.1 了解焊接领域常用的现代分析检测方法、信息技术工具和工程工具的基本原理与方法,并能够理解其局限性。

5.2能够使用恰当的现代专业检测设备、技术和信息工具,进行焊件成分、组织与性能分析、焊接缺陷的定性与定量分析,用于解决焊接领域的复杂工程问题。

6. 工程与可持续发展:在解决复杂工程问题时,能够基于工程相关背景知识,分析和评价工程实践对健康、安全、环境、法律以及经济和社会可持续发展的影响,并理解应承担的责任。

6.1 了解焊接技术与工程领域相关的技术标准、知识产权、产业政策和法律法规,理解不同文化对焊接技术与工程活动的影响;

6.2 能分析和评价焊接技术与工程实践和复杂工程问题的解决方案对社会、健康、安全、法律以及文化的影响,以及这些制约因素对项目实施的影响,并理解应承担的责任。

7. 工程伦理和职业规范:具有良好的人文社会科学素养和社会责任感,能够在焊接工程实践中理解并遵守工程职业道德和规范,并履行责任。

7.1具有正确的世界观、人生观和价值观,以及良好的思想素养、社会道德及人文社会科学素养,能够正确理解个人与社会的关系。

7.2 能够在焊接工程实践中理解并遵守工程职业道德和行为规范,并自觉履行责任。

8. 个人和团队:能够在多学科背景下的团队中承担个体、团队成员以及负责人的角色。

8.1 具备良好的身体素质和明确的个体意识,以及在团队框架下承担个体责任、发挥个体作用的能力。

8.2具备良好的团队意识、团队合作与沟通能力,能够在多学科背景下的团队中根据需要承担成员的角色。

8.3能够在多学科背景下,承担负责人的角色,能够组织、指挥团队开展工作。

9. 沟通:能够就焊接领域复杂工程问题与业界同行及社会公众进行有效沟通和交流,并具备一定的国际视野,能够在跨文化背景下进行沟通和交流。

9.1 掌握技术文件或科技论文的写作方法和表达技巧,具有撰写报告、设计文稿、陈述发言和清晰表达的能力,能够就焊接技术与工程领域的复杂工程问题与业界同行及社会公众进行有效沟通和交流。

9.2 具备一定的国际视野,了解焊接领域的国际发展趋势和研究动态,同时具有一定的国际交流和书面表达能力,能够在跨文化背景下进行文化交流与合作。

10. 项目管理:理解并掌握焊接工程管理原理与经济决策方法,并能在多学科环境中应用。

10.1 了解焊接工程和焊接产品的成本构成,并理解其中涉及的工程管理与经济决策问题。

10.2 具备一定的市场经济、法律及管理学知识,能够在多学科环境中,运用工程管理与经济决策的方法,解决焊接领域复杂工程问题。

11. 终身学习:具有自主学习和终身学习的意识,有不断学习和适应发展的能力。

11.1 认识到终身学习的必要性,具有自主学习的意识和能力。

11.2 能够在社会发展的大背景下,跟踪焊接领域学科前沿和行业发展动向,具有适应行业发展的能力。

 

 

毕业要求与培养目标的关系矩阵

      培养目标

毕业要求

培养目标1

培养目标2

培养目标3

培养目标4

毕业要求1

 

 

 

毕业要求2

 

 

 

毕业要求3

 

 

毕业要求4

 

 

 

毕业要求5

 

 

 

毕业要求6

 

 

毕业要求7

 

 

 

毕业要求8

 

 

 

毕业要求9

 

 

 

毕业要求10

 

毕业要求11

 

 

 

 

四、毕业条件与授予学位条件

学生在规定修业年限内,获得教学计划规定的全部学分,修满总学分最170学分,方可准予毕业。符合辽宁工业大学学士学位授予条件的,可授予学士学位。

 

 

课程学时学分分配表

课程体系

学时

学分

理论

教学

实践

教学

小计

必修

选修

合计/

学分占比

通识教育课程

思政类

280

40

320

18

 

49学分/

28.8%

军事体育类

152

32

184

8

 

外语类

128

0

128

8

 

创新创业类

16

16

32

2

 

通识必修类

72

48

120

7

 

通识选修类

 

 

 

 

6

学科教育课程

数学类

256

8

264

16.5

 

48学分/

28.2%

物理类

60

20

80

4.5

 

化学类

72

0

72

4.5

 

计算机类

24

24

48

3

 

学科基础课程

166

34

200

12.5

 

学科基础实践课程

0

168

168

7

 

专业教育课程

专业基础课程

400

40

440

21.5

6

73学分/

42.9%

专业核心课程

152

8

160

10

 

专业选修课程

112

16

128

0

8

专业实践课程

0

660

660

27.5

 

总计

1890

1114

3004

150

20

170

实践教学环节累计学分(学时)占比

30%37.1%

第二课堂

8学分,具体要求详见《辽宁工业大学本科生“第二课堂成绩单”制度实施办法》,不计入总学分。

注:此表以四年制工科为例,各模块学分合理设置比例。实践教学环节累计学分占比,工科专业30%,经管文理专业≥25%

五、学制与学位

基本学制:4

修业年限:3~8

授予学位:工学学士学位

 

六、主干学科

材料科学与工程

七、核心课程

机械设计基础、物理化学、金属学与热处理、材料力学性能、焊接冶金学、焊接结构学、弧焊电源、材料焊接性、弧焊原理与工艺、焊接检验。


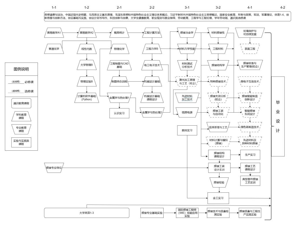
八、课程体系及教学计划

九、课程体系配置流程图

 


十、课程体系与毕业要求的关系矩阵

 

序号

课程名程

焊接技术与工程专业毕业要求

1

2

3

4

5

6

7

8

9

10

11

1

思想道德与法治

 

 

 

 

 

H

H

 

 

 

 

2

中国近现代史纲要

 

 

 

 

 

 

H

 

 

 

 

3

马克思主义基本原理

 

 

 

 

 

 

H

 

 

 

H

4

毛泽东思想和中国特色社会主义理论体系概论

 

 

 

 

 

 

H

 

 

 

 

5

习近平新时代中国特色社会主义思想概论

 

 

 

 

 

H

M

 

 

 

 

6

形势与政策

 

 

 

 

 

H

H

 

 

 

H

7

军事理论

 

 

 

 

 

 

 

M

 

 

 

8

军训

 

 

 

 

 

 

 

M

 

 

 

9

体育1234

 

 

 

 

 

 

 

L

 

 

 

10

大学英语123

 

 

 

 

 

 

 

 

H

 

 

11

创新思维与创新方法

 

 

 

 

 

 

 

 

 

 

M

12

大学生健康教育

 

 

 

 

 

 

H

 

 

 

 

13

职业规划与就业指导

 

 

 

 

 

 

H

 

 

 

H

14

劳动教育

 

 

 

 

 

 

L

 

 

 

 

15

工程学与工程伦理

 

 

 

 

 

H

H

 

 

 

 

16

高等数学A1A2

H

M

 

 

 

 

 

 

 

 

 

17

线性代数

H

M

 

 

 

 

 

 

 

 

 

18

概率统计

M

M

 

 

 

 

 

 

 

 

 

19

工程计算方法

 

M

 

 

M

 

 

 

 

 

 

20

大学物理B

H

 

 

 

 

 

 

 

 

 

 

21

物理实验B

M

 

 

H

 

 

 

L

 

 

 

22

普通化学

H

 

 

 

 

 

 

 

 

 

 

23

物理化学(材料类)

H

M

 

 

 

 

 

 

 

 

 

24

计算机软件基础(Python)

 

 

 

 

H

 

 

 

 

 

 

25

工程制图与CAD基础

L

 

M

 

H

 

 

 

 

 

 

26

械设计基

H

 

 

 

 

 

 

 

 

 

 

27

工程制图训练

 

 

M

 

L

 

 

 

 

 

 

28

工程力学B

H

H

 

 

 

 

 

 

 

 

 

29

电工电子技术

M

 

 

 

 

 

 

 

 

 

 

30

数控和金工实习

 

 

 

 

 

 

 

H

 

M

 

31

机械设计基础课程设计

 

 

M

 

 

 

 

H

L

 

 

32

焊接专业导论

 

 

 

 

 

M

 

 

M

 

 

33

环境保护与可持续发展(校企)

 

 

 

 

 

 

M

 

 

 

 

34

金属学与热处理1、2

H

M

 

L

 

 

 

 

 

 

 

35

焊接冶金学

M

M

H

 

 

 

 

 

 

 

 

36

焊接结构学

L

H

M

 

 

 

 

 

 

 

 

37

材料力学性能

H

M

 

L

 

 

 

 

 

 

 

38

材料测试分析技术

 

 

 

M

H

 

 

 

 

 

 

39

先进材料加工技术

H

 

 

 

 

 

M

 

 

 

 

40

环境保护与可持续发展(校企)

 

 

 

 

 

 

 

 

 

 

 

41

工程材料

H

L

 

M

 

 

 

 

 

 

 

42

材料计算与模拟(焊接)

 

 

M

 

H

 

 

 

 

 

 

43

焊接失效分析(校企)

 

 

H

 

 

 

L

M

 

 

 

44

激光加工原理与工艺(校企)

 

 

 

 

M

M

 

 

 

 

 

45

弧焊电源

 

 

H

 

 

 

 

 

 

 

 

46

材料焊接性

M

M

H

 

 

 

 

 

 

 

 

47

弧焊原理与工艺

 

L

H

 

 

 

 

 

 

 

 

48

焊接检验

H

M

 

 

L

 

 

 

 

 

 

49

焊接标准与生产管理校企

 

 

 

 

 

M

 

 

 

H

 

50

特种焊接技术

 

 

 

 

 

 

 

 

L

 

H

51

表面工程

M

M

 

 

 

 

 

 

 

 

 

52

焊接工装与自动化

 

 

H

L

 

 

 

 

 

 

M

53

微电子互连技术

 

H

 

 

 

 

 

 

 

 

 

54

认识实习

 

 

 

 

 

H

L

M

 

 

 

55

生产实习

 

 

 

 

 

H

M

 

 

H

H

56

焊接专业基础实验

 

 

 

M

H

 

 

H

 

 

 

国际焊接工程师(IWE)技能应用实验

焊接技术与质量检测实验

焊接质量与工程生产实践实验

57

焊接结构课程设计

 

M

H

 

 

 

 

L

 

 

 

58

焊接工艺课程设计

 

H

L

 

 

M

 

 

 

 

 

59

焊接工装设计实训

 

M

 

 

 

 

 

 

 

L

H

60

典型零件焊接工艺实训

 

 

 

 

M

 

H

M

 

 

 

61

毕业设计

 

 

H

H

M

 

 

 

H

L

 

专业负责人(签字):刘占起

教学院长(签字):赵荣达

材料科学与工程学院

 

二〇二四年八月

 

关闭窗口